
壹基金海洋天堂计划,最初源自2010年壹基金创始人李连杰先生参演的电影《海洋天堂》,电影中反映的孤独症人群面临的困境引起社会公众关注。2011年,壹基金通过对人群的需求调研和问题分析,正式确定针对孤独症议题开展持续的公益行动——启动“壹基金海洋天堂计划”,促进孤独症人士及其家庭的福祉改善。至2022年底,“壹基金海洋天堂计划”携手全国31省(自治区、直辖市)262市8个行动网络共605家社会组织,帮助超过46.858万人次特殊需要儿童和青年,以及81.8万家庭照顾者改善困境。当前,心智障碍者家庭面临的问题仍有很多空白点待填补,其中,面向学前及学龄早期心智障碍儿童照顾者的公共服务极其匮乏,需要引起社会更多的关注和支持。
在中山大学附属第三医院儿童发育行为中心的技术支持下,壹基金海洋天堂计划-家长加油站项目于2023年发起面向不同地域心智障碍儿童照顾者的试点支持计划。我们同时邀请广州扬爱特殊孩子家长俱乐部、郑州市皆福特殊儿童家长互助中心、西安市碑林区拉拉手特殊教育中心等行业代表性伙伴机构,以2-8岁孤独症儿童家庭支持为核心,借助“照顾者康复技能培训(简称CST)”课程体系,培训核心家长、社工等成为家庭引导师(简称FT),通过同伴小组&入户指导等形式为家庭提供系统性支持,提升儿童早期发展潜能及家庭生活质量。与此同时,试点项目将通过行动研究,探索孤独症儿童家庭支持的有效性及可持续性。

·资质
1、有在社区中为特殊人群服务的工作经验,如核心家长、特教老师、社工等;
2、既往有与发育障碍儿童相处的经验,例如看护中心、社区医院、康复机构、特殊幼儿的家长或照顾者等;
3、最低教育要求:大专教育及以上;社工、康复、心理学专业更佳;
4、有强烈的自我成长意愿,并有意愿、能力、时间支持其他家长的成长和发展。
·能力
1、具备良好的理解分析能力;具备良好的语言沟通能力,言语亲和,容易与人建立信任关系;
2、具备一定的抗压能力、稳定的情绪状态,同理心强;
3、具备良好的统筹协作能力,积极主动、踏实肯干。

·按照要求,全程参加引导师培训班,线下集中培训6~7天;并按照WHO-CST课程要求的内容和时长完成指定练习;
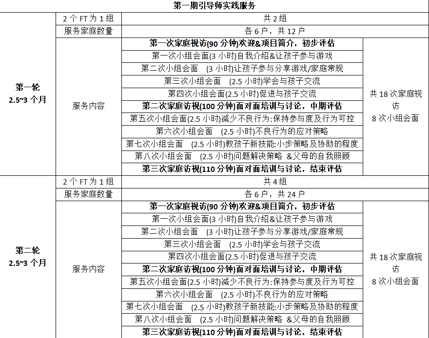
·按照要求,结合培训内容,在督导支持下,与本地区的另一名引导师共同执行2轮完整CST实践,如下图:

·关于分组与服务
第一期的家庭引导师在完成培训后,共需参与两轮实践服务,第一轮每两个家庭引导师为一组,进行实践服务;第二轮,第一期的家庭引导师将成为第二期家庭引导师组长,将带领和督导第二期家庭引导师(即与第二期家庭引导师组成二人小组)完成第二轮实践服务。
·引导师执行服务期间
需要进行备课、上课(入户&小组课)、敦促家长填写问卷等任务。
·关于服务家庭数量
为让FT有充分的实践,家庭服务共计三轮。受益家庭数量计算如下:
首轮(4个FT):2组*6户家庭=12户;第二轮(8个FT):4组*6户家庭=24户。

我们将为最终确定的伙伴
提供以下有价值的专项

如您在申请过程中有任何疑问,可以电话咨询广州扬爱13527721311。
我们将根据报名信息作初步筛选,选择进一步沟通,不会对所有申请一一回复,还请您谅解。您发送的所有信息均仅用于该项目的申请,我们会做保密处理,请知悉。感谢您的关注、参与和支持!
附:孤独症谱系障碍及发育迟缓儿童家庭“照顾者康复技能培训”项目(Caregiver Skill Training)简介
该项目2015年由世卫组织、美国公益组织“自闭症之声”、联合国儿基会共同发起,旨在通过专业人员对社区卫生保健人员等半专业人员进行培训,再由他们组成的引导师队伍进入患儿家庭培训,从而让父母掌握为患儿提供干预的关键技能。该项目策略源于证据为基础的行为干预,目前已在全球30多个国家开展临床研究和预实验。CST相关研究显示:完成课程的照料者报告她们在个人福祉、生活质量、与儿童的互动质量上都有所改善。

